componente 4:

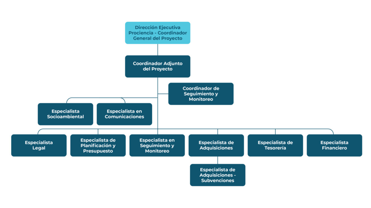
Gestión del proyecto

objetivo

Apoyar en la gestión del proyecto, el cual viene siendo conducido por un equipo de especialistas, técnicos, en adquisiciones, ambientales - sociales, financieros, de monitoreo y evaluación. Asimismo, el componente cubrirá consultorías y asistencia técnica para reforzar las medidas de mitigación y adaptación climática durante su implementación, así como el monitoreo y la evaluación de indicadores relacionados con el clima.

presupuesto

Representa un 9.2% del presupuesto total con un fondo de
US$ 11'519,324
echo

EQUIPO CLAVE COORDINACIÓN DEL PROYECTO

NOTICIAS QUE TE PUEDEN INTERESAR...